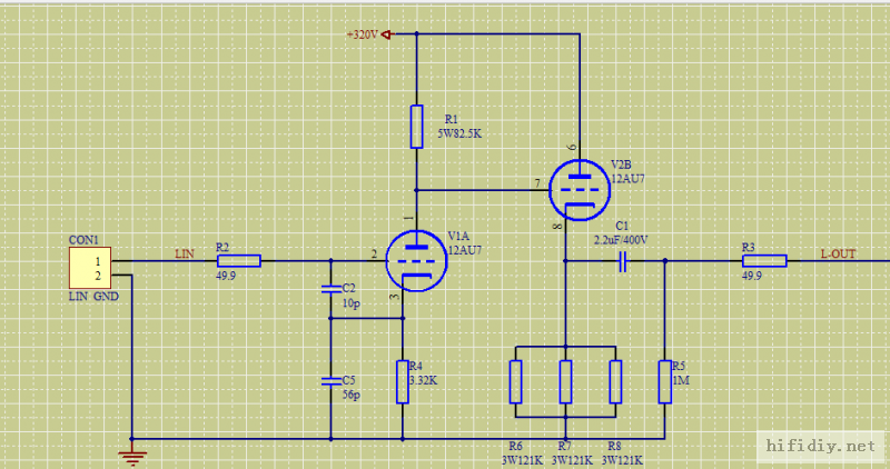
Upgrade 12AU7*2 Tube Preamplifier Based On PV12 circuit Three Input And One Output
Fever line: the original parameters poem drunk PV12 circuit
Core magnification: Selected 2 12AU7 feverish bile ducts are currently high quality Xiwannian 5814
Power supply: specially customized ignition grade [Elek] imported 50W iron core transformer
Input and output: three input, one output, taiwan-made copper terminal
All aluminum case CNC machining
The 2023 upgrade comes in three areas:
Electrolysis VISHAY BC 157 series 150uF400V with 3 new filters
Use 2 new Mondover output capacitor Mcap 3.9UF /400V
LT1085 with high current and low ripple is used as the stable 3A output capacity of the filament
Product Parameters
Input voltage: AC115V or AC230V
Very low noise: output 1mV or so
Size: 430 * 90 * 270 mm
Weight: about 6kg
Packing list
1× 12AU7 Tube Preamplifier
